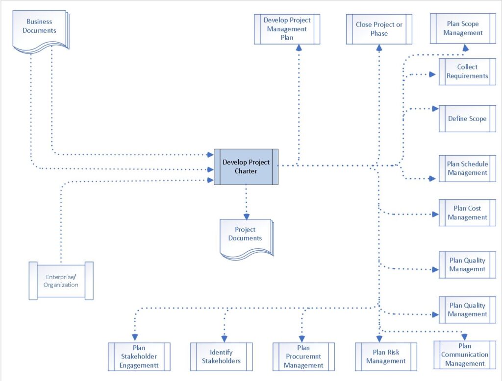
Plan Communications Management, hand and drawn in VisioDevelop Project Charter, hand drawn in by me in VisioDev Environment and Test Environment, hand drawn by me in Visio“Serverless Computing” This might be the original created by someone else.CI & CD Pipeline, hand drawn by me in Visio“Hierarchy of Management group and subscriptions” hand drawn by me in Visio and shapes created by me then imported from power point into Visio to create this drawing“Project Performance Domains” hand drawn by me in Microsoft Visio